新闻中心

JHM:血液微塑料水平升高及其与帕金森病的潜在关联

2025-12-29

研究背景

微塑料作为广泛存在的环境污染物,可通过摄入、吸入等途径进入人体,已在血液、大脑等生物样本中被检出,但其与神经退行性疾病的关联尚未明确。帕金森病(PD)是一种以多巴胺能神经元损伤和 α- 突触核蛋白聚集为特征的进行性疾病,环境毒物被认为是重要风险因素。鉴于微塑料的生物蓄积性和潜在毒性,其可能通过影响神经元存活、促进病理蛋白聚集参与 PD 发病,但目前缺乏血液微塑料与 PD 关联的直接证据。本研究旨在探究 PD 患者血液中微塑料的种类、浓度特征,及其与疾病严重程度的关联,并验证相关微塑料的体外神经毒性。


56.png




研究方法

研究对象:纳入 21 名新诊断未用药的 PD 患者和 12 名年龄、性别匹配的健康对照,收集外周血样本及生活方式问卷(评估塑料暴露相关习惯)。


微塑料检测与表征:采用热解 - 气相色谱 - 质谱(Py-GC/MS)定量血液中 11 种目标聚合物浓度;通过激光直接红外成像(LDIR)和扫描电子显微镜(SEM)分析微塑料的大小、形状等形态特征。


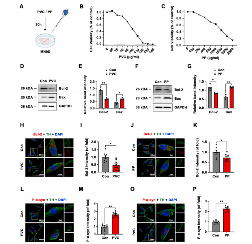
体外毒性实验:以 MN9D 多巴胺能细胞为模型,暴露于 PVC 和 PP 微塑料,通过 CCK8 法检测细胞活力,Western blot 检测凋亡相关蛋白(Bcl-2、Bax),免疫荧光检测酪氨酸羟化酶(TH)阳性神经元中 Bcl-2 表达及磷酸化 α- 突触核蛋白(p-α-syn)水平。


统计分析:采用独立样本 t 检验比较两组微塑料浓度差异,Pearson 相关分析微塑料浓度与 PD 严重程度(UPDRS 评分)的关联,P<0.05 为差异有统计学意义。



研究结果

两组研究对象的年龄、性别、肝肾功能等基线特征无显著差异,但 PD 患者的一次性塑料饭盒使用频率更高,更倾向于饮用瓶装水和未煮沸的水,提示微塑料暴露风险更高。


血液微塑料检出率达 100%,共识别出 5 种聚合物(PE、PS、PVC、PP、PA66):PD 患者总微塑料浓度(21.36±8.42 pg/g)显著高于健康对照(13.56±5.92 pg/g,P<0.01);其中 PVC(升高 1.49 倍)、PP(升高 2.74 倍)、PA66(升高 6.62 倍)在 PD 患者中浓度显著升高,而 PE 和 PS 浓度两组无差异。


4_56.png


图1. 高血压(HCs)与帕金森病(PD)患者血液中微塑料(MPs)的浓度


微塑料浓度与 PD 严重程度存在关联:总微塑料浓度(r=0.604,P=0.003)和 PVC 浓度(r=0.482,P=0.027)与 UPDRS 评分呈显著正相关,PP 和 PA66 浓度与疾病严重程度无明显相关性。

5_56.png

图2. PD患者中微塑料浓度与 UPDRS 评分的相关性


LDIR 和 SEM 分析显示,血液中微塑料形态多样,多数聚合物(PVC、PP 等)以颗粒状为主,不同聚合物在直径、面积、圆形度等参数上存在差异,但 PD 患者与健康对照间多数微塑料的形态特征无显著差异。


6_56.png

图3.基于 LDIR 的PD患者MPs物理性质分析


7_56.png

图4. PD血液样本中检测到的10种最常见微塑料聚合物的代表性 LDIR 和SEM图像


体外实验证实微塑料的神经毒性:PVC 和 PP 微塑料可剂量依赖性降低 MN9D 细胞活力,在半数抑制浓度(IC50)条件下,显著诱导细胞凋亡(Bcl-2 表达下降、Bax 表达升高,Bcl-2/Bax 比值降低),同时显著升高 p-α-syn 水平,提示其可能促进 PD 相关病理改变。


8_56.png

图5. 聚氯乙烯和聚丙烯微塑料对MN9D细胞活力、凋亡相关蛋白及 α -突触核蛋白病理学的影响



小结

本研究首次证实,帕金森病患者血液中总微塑料浓度显著升高,且以 PVC、PP、PA66 为主要富集聚合物,这些微塑料的浓度(尤其是 PVC)与疾病严重程度正相关。生活方式问卷提示 PD 患者的微塑料暴露风险更高,体外实验进一步验证了 PVC 和 PP 微塑料对多巴胺能神经元的毒性,可通过诱导细胞凋亡、升高病理相关蛋白 p-α-syn 水平参与神经损伤过程。研究为环境微塑料暴露与帕金森病的潜在关联提供了初步证据,但存在样本量较小、横断面设计无法确立因果关系等局限性。未来需扩大样本量、开展纵向研究,并深入探究微塑料进入中枢神经系统、介导神经毒性的具体机制,为帕金森病的环境风险防控提供科学依据。


明:文中所有观点均来源于已发布的论文,如有侵权或重大问题请通过后台与编辑联系。


联系我们
关闭

客户服务热线

186 2708 6071

在线客服

在线客服
产品中心 联系方式  
查看更多>
地址:武汉东湖新技术开发区高新大道888号高农生物园总部B区10栋  
电话:186 2708 6071  

Email:anyeast@qq.com  
二维码
二维码
友情链接: 腾云网   百度  
Copyright © 2021 - 湖北安逸生物科技有限公司   腾云建站仅向商家提供技术服务